Drawing Breath

An interactive video projection that responds to the movement of breath.

Particles expanding and contracting. Kinaesthetic externalisation.

Collaboration with John Tonkin.

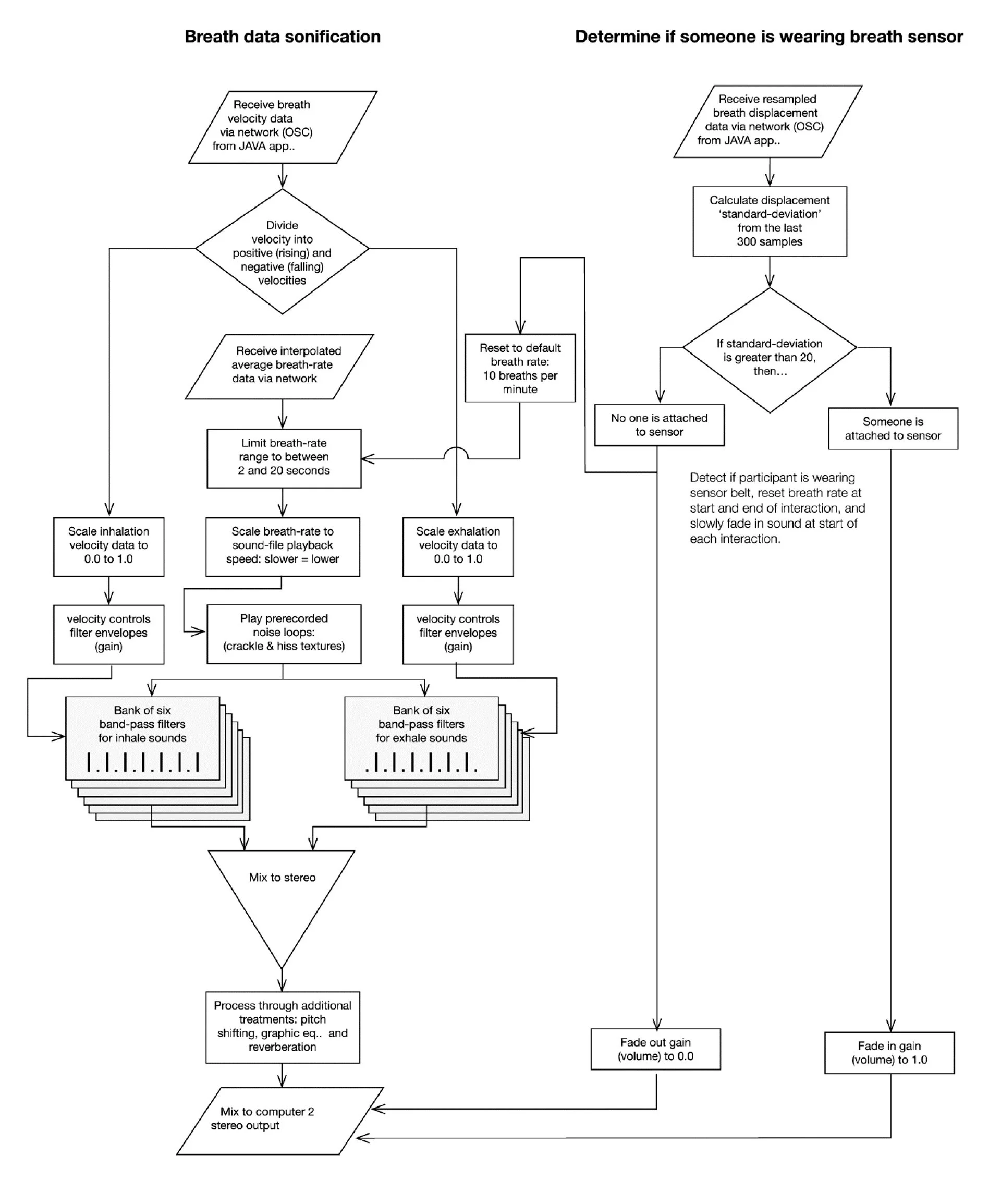
The Drawing Breath series of works were breath-responsive artworks that translated chest or abdominal movements measured by a stretch sensor worn around the participant’s chest or abdomen, into a flowing three-dimensional video projection and sound design. Each breath was transformed into a wave-like sound that flowed around the participant, gradually transforming from a high-pitched hissing sound to low-frequency rumbling according to the rate and depth of the wearer's breathing.

John Tonkin's interactive graphics visualised the movement of breath a tangled mass of white lines that lengthened and expanded from the centre of the screen – outwards with each inhalation – creating a sensation of intense expansiveness.

The sensuous and slightly irregular turbulence of the design evoked the fluid movements of marine life forms or fireworks displays.

Exhibition dates

2004

Drawing Breath v.1, was exhibited in the group exhibition Asian Traffic: Phase Five presented by Asia Australia Arts Centre (Gallery 4A), 181-187 Hay Street, Sydney, Australia, 24th August to 11th September

2005-2006

Drawing Breath v.2, was exhibited in the group exhibition Open Letter: Phase two presented by Asia Australia Arts Centre (Gallery 4A) and Asialink.

  • Gallery 4A, Asia Australia Arts Centre, Sydney, Australia, April 14th to May 14th, 2005

  • National Art Gallery, Bangkok, Thailand, August 5th to 28th, 2005

  • Metropolitan Museum of Modern Art, Manilla, Philippines, October 5th, 2005 to January 13th, 2006;

  • National Art Gallery, Kuala Lumpur, Malaysia, February 14th to April 16th 2006.

Production Credits

George Khut: Interaction concept, art direction, interactive sound design

John Tonkin: data visualisation

Angelo Fraietta: breath-sensor hardware

Bing Hui Huang-Fu: Curator, Gallery 4A

Acknowledgements

Drawing Breath has been supported in its development and touring by the Australian Federal Government through the Australia Council for the Arts, its arts funding and advisory body, and by The Asia Link Foundation. Special thanks to The Song Company (Roland Peelman and Joanne Kee) for the invitation to tour the work as part of their ‘Drawing Breath’ concert tour.

Previous
Previous

Cardiomorphologies

Next
Next

Pillow Songs